分享成功

招聘公告

招聘公告来啦

有需要的小伙伴们

一起来看看吧

盐城市第七人民医院

2024年公开招聘

专业技术人员公告

 

为进一步加强人才队伍建设,更好地选拔优秀适岗人才,优化人员结构,盐城市第七人民医院面向社会公开招聘编外专业技术人员31名

报名方式:网上报名
报名时间:2024年7月8日8:00—7月12日17:30

扫描二维码
查看更多内容

 

大丰经济开发区
关于公开招聘
村(社区)后备干部的公告

 

因工作需要,江苏大丰开发区决定面向社会公开招聘村(社区)后备干部5名

报名方式:现场报名

报名时间:2024年7月10日至7月11日(上午9:00—11:30,下午2:30—5:30)

报名地点:大丰经济开发区一楼小会议室(开发区管委会主楼一楼大厅左首第1间,南翔西路666号

 

扫描二维码

查看更多内容

 

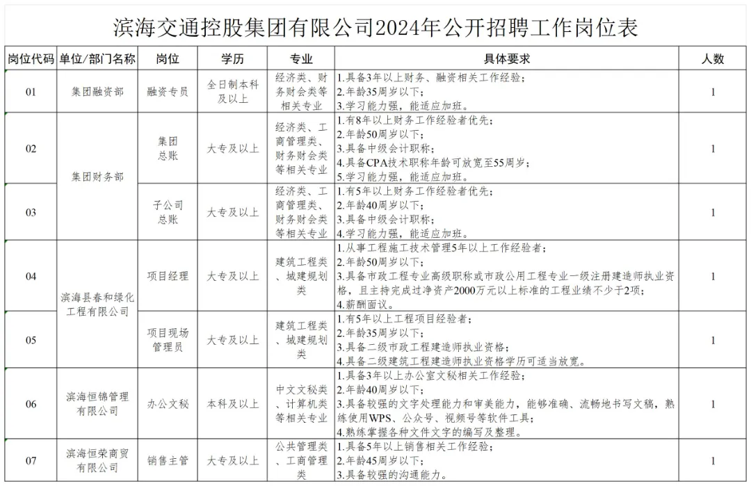
滨海交通控股集团有限公司
2024年公开招聘工作人员公告
 

为满足经营发展需要,进一步充实公司力量,提升人员素质,现面向社会公开招聘工作人员7名

报名方式:现场报名

报名时间:2024年7月5日—7月15日(节假日除外)

报名方式:滨海交通控股集团有限公司办公室(滨海交通环保大楼17楼1718)

 

扫描二维码

查看更多内容

 

来源 | 盐城发布综合

 

本文来自网友发表,不代表本网站观点和立场,如存在侵权问题,请与本网站联系删除!
支持楼主

0人支持

阅读原文 阅读 1023 回复 0
举报
全部评论
  • 默认
  • 最新
  • 楼主
你的热评
游客
发表评论
最热海友圈
  • 🌿茶与慢|喝茶的时光,是慢下来的治愈

    沧海碧连天!就

    0
热点推荐

安装应用

年轻、好看、聪明的人都在这里

免费下载滨海论坛
这是app专享内容啦!
你可以下载app,更多精彩任你挑!
绑定手机才能继续哦!
绑定手机账号更安全哦!
绑定手机才能继续哦!
绑定手机账号更安全哦!