分享成功

无犯罪记录证明全攻略!

 

最近有不少小伙伴

在微信后台私信咨询

“无犯罪记录证明”

怎么开?谁来开?

有没有便捷方式?

小编整理总结了相关内容

有需要的小伙伴赶快看过来

 

 

 

 

 

 

 

 

 

 

 

 

 

 

 

 

办 理 指 南

 

 

 

 

1

哪些情况可以申请查询无犯罪记录?

 

●单位查询

单位可以查询本单位在职人员或者拟招录人员的犯罪记录,但应当符合法律、行政法规关于从业禁止的规定。

●个人查询

个人可以查询本人犯罪记录,也可以委托他人代为查询,受委托人应当具备完全民事行为能力,“个人”包括中国公民和外国人。

●其他情况查询

行政机关实施行政许可、授予职业资格、公证处办理犯罪记录公证时,可以依法查询相关人员的犯罪记录。有关查询程序参照单位查询的相关规定。

 

2

如何线上办理?

 

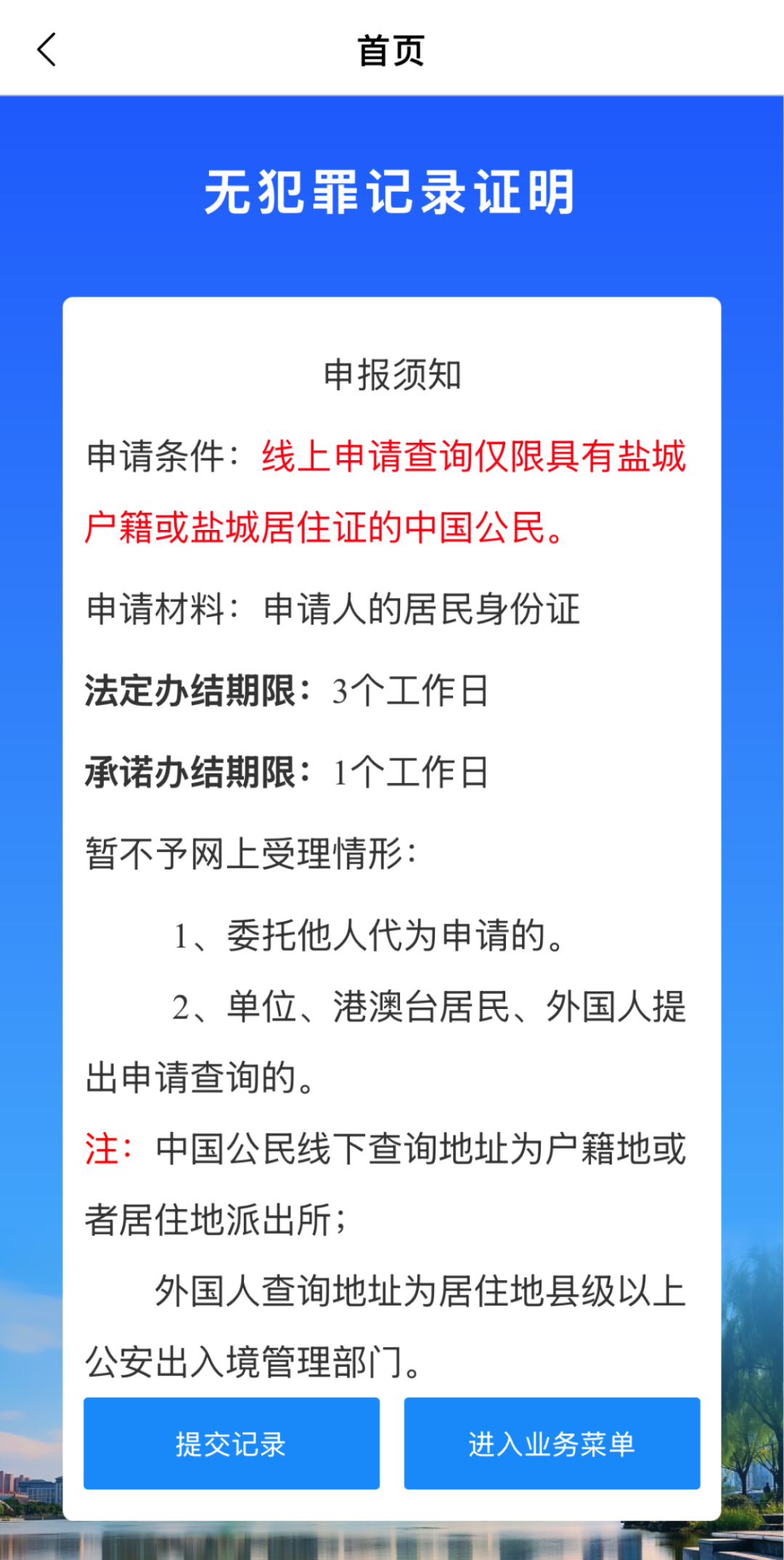
①“我的盐城”APP

登录“我的盐城”APP,在首页搜索“无犯罪记录证明”,进入服务。

阅读无犯罪记录证明申报须知后,进入业务菜单。按要求填写信息,即可完成申请提交。

 

②“苏服办”支付宝小程序

在支付宝首页搜索“苏服办”,进入小程序,然后点击“无犯罪记录证明”,进入服务。

按要求选择户籍地、民族、申请原因,进入下一步,阅读无犯罪记录证明申报须知,开始身份认证。

点击“查询办理进度”,可查询办理进度。

 

3

如何线下办理?

 

●个人申请

中国公民申请查询,由户籍地或者居住地公安派出所受理;

在中国境内居留180天(含)以上的外国人申请查询,由居住地县级以上公安出入境管理部门受理;

委托他人查询的,由委托人户籍地或者居住地受理。

●单位申请

单位申请查询,由住所地公安派出所受理。

查询对象为外国人的,由单位住所地县级以上公安出入境管理部门受理。

 

 

是不是很方便

快转发给有需要的朋友吧

来 源 | 政务服务管理支队

 

本文来自网友发表,不代表本网站观点和立场,如存在侵权问题,请与本网站联系删除!
支持楼主

9人支持

阅读原文 阅读 1371 回复 8
举报
全部评论
  • 默认
  • 最新
  • 楼主
  • 追求生活 LV17 皇帝
    2楼
    。。。
    4-10 08:07 · 浙江
    回复
  • 随偶而安 LV18 太上皇
    3楼
    。。。。。。
    4-10 16:28 · 江苏
    回复
  • 咸某人 LV18 太上皇
    4楼
    了解
    4-10 20:29 · 上海
    回复
  • vIp↗、爺 LV18 太上皇
    5楼
    看看
    4-10 21:09 · 江苏
    回复
  • 苏家^O^大少 LV18 太上皇
    6楼
    看看
    4-11 00:25 · 江苏
    回复
  • 阳光明媚的午后 LV18 皇太后
    7楼
    路过
    4-11 05:11 · 江苏
    回复
  • 爱车族 LV14 大学士
    8楼
    路过
    4-11 07:50 · 江苏
    回复
  • 午后@咖啡 LV15 宰相
    9楼
    ……
    4-12 02:30 · 江苏
    回复
你的热评
游客
发表评论
最热海友圈
  • 坏了!这下真成蒙拉丽猫了,专业恶搞!万水千山总是情,P图找我行不行~#你爆照,我打赏#

    佳作修图

    0
热点推荐

安装应用

年轻、好看、聪明的人都在这里

免费下载滨海论坛
这是app专享内容啦!
你可以下载app,更多精彩任你挑!
绑定手机才能继续哦!
绑定手机账号更安全哦!
绑定手机才能继续哦!
绑定手机账号更安全哦!