滨海县永宁路实验学校富康路校区2024年秋学期一年级招生公告

 

根据《义务教育法》《省教育厅关于做好2024年普通中小学招生入学工作的通知》《关于做好2024年义务教育学校招生入学工作的通知》等法律法规和文件精神,结合我校实际情况,现将我校一年级招生入学事项公告如下。

 

施教区范围

 

1.永宁路以东,S327 以南,富康路以西,师苑路以北。

2.富康路以东,S327 及响坎河以南,景湖路以西,海滨大道以北。

 

招生对象

 

施教区范围内年满6周岁的儿童(2018年8月31日前出生)。

 

报名条件

 

1.适龄儿童的父母(或其他法定监护人)具有施教区内房屋不动产权证(或房屋所有权证)。

2.适龄儿童的祖父母(外祖父母)具有施教区内房屋不动产权证(或房屋所有权证)。

3.符合《滨海县城区公办义务教育学校施教区内生源入学资格认定办法》(滨政办发〔2021〕34号)文件规定的其他房产认定条件和要求。

 

报名方式、时间及地点

 

1.线上报名:户口信息和房产信息完全一致的可在“我的盐城”APP上进行报名(具体报名方法见下图)。报名信息提交后,请各位家长在8月24日携带报名材料到学校现场验证。

2.线下报名,请根据学校公布的区域划分到相应窗口报名。

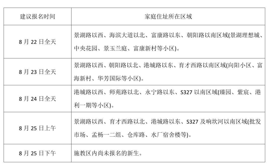
报名时间:8月22日至8月25日。上午:8:00—11:00  下午:3:00—6:00

为避免报名集中拥挤,实行分区域分时段报名,具体安排如下:

报名地点:滨海县永宁路实验学校富康路校区

 

所需材料

1.登记卡:《2024年滨海县小学适龄儿童入学信息登记卡》(到学校窗口领取现场填写)。

2.户口材料:适龄儿童与房产产权人在同一户籍的,提供相关户口本原件和复印件;适龄儿童与房产产权人不在同一户籍的,须提供《出生医学证明》或公安部门出具的证明。监护人提供身份证复印件。

3.房产材料:按不动产权证入学的,提供不动产权证(或房屋所有权证)原件和复印件;按“小产权房”入学的,提供社区主要负责人和街道分管负责人签字、社区和街道签章的统一证明;按“期房”入学的,提供网签备案的住宅用途购房合同、付款收据等具有法律效力的相关材料原件和复印件;按其他房产入学的,依据《滨海县城区公办义务教育学校施教区内生源入学资格认定办法》(滨政办发〔2021〕34号)和县城区义务教育学校招生工作领导小组研究的意见执行。

4.其他涉及入学资格审核的相关材料。

上述各种证件、证明必须真实有效,如弄虚作假,将依法依规进行处置。所有复印件用A4纸单面复印。

温馨提示:

1.新生报名材料原件如在中学或幼儿园报名时已上交,请携带所需材料复印件及中学或幼儿园的相关证明来我校报名。

2.符合我校转学条件的学生,请于23—25日到我校一号楼一楼3号窗口办理)

 

咨询及监督电话

学校招生咨询电话:固定电话 0515-68113505  ;移动电话:15151021798  

监督电话:84224990; 84238953

 

报名流程

 

部门|教务处

编辑|戴仲莉

初审|戴仲莉

复审|蒋春雷

终审|汪志华

 

本文来自网友发表,不代表本网站观点和立场,如存在侵权问题,请与本网站联系删除!
支持楼主

5人支持

阅读原文 阅读 2914 回复 5
举报
全部评论
  • 默认
  • 最新
  • 楼主
  • 黄海军 LV17 皇帝
    2楼
    ……………
    8-20 13:02 · 江苏
    回复
  • 随偶而安 LV18 太上皇
    3楼
    。。。。。。
    8-22 16:03 · 江苏
    回复
  • 华住海友 LV17 皇帝
    4楼
    路过
    8-22 20:31 · 江苏
    回复
  • 华住海友 LV17 皇帝
    5楼
    看看
    8-22 20:31 · 江苏
    回复
  • 微风不燥 LV12 昭仪
    6楼
    ……
    8-23 07:59 · 江苏
    回复
你的热评
游客
发表评论
最热海友圈
  • 天天签到,领取专属福利

    金必辉煌

    1
  • 天天签到,领取专属福利

    李健

    0
  • 八滩镇黎明村七组李恒怀占用集体土地私自架设光伏,事实如图,干部得了好处包庇,没给村民一个合理的解决和答复,请上一级领导看到以后能给我们一个合理的解释

    李恒明

    0

安装应用

年轻、好看、聪明的人都在这里

免费下载滨海论坛
这是app专享内容啦!
你可以下载app,更多精彩任你挑!
绑定手机才能继续哦!
绑定手机账号更安全哦!
绑定手机才能继续哦!
绑定手机账号更安全哦!